当前位置:首页 > 数据发布 > 生态环境 >  正文

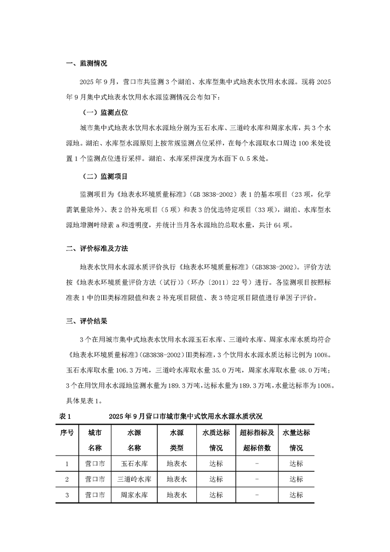
营口市2025年9月城市集中式饮用水水源水质状况

来源:辽宁省营口生态环境监测中心

作者:

发布时间:2025-09-28

【字号:

分享:

  • 附件:
  • 视频:
扫一扫在手机打开当前页